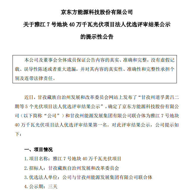
近日,京东方能源科技股份有限公司发布公告称,甘孜藏族自治州发展和改革委员会网站上发布了“甘孜州道孚龚吕二期等 5 个光伏项目法人优选评审结果公示”,确定了京东方能源科技股份有限公司和甘孜州能源发展集团有限公司联合体为雅江7 号地块40 万千瓦光伏项目法人优选评审结果第一名。
公司表示,目前该项目处于优选评审结果公示阶段,如最终能够确定、签订正式合同并顺利实施,将对公司未来经营业绩产生积极影响。

索比光伏网 https://news.solarbe.com/202509/10/50008212.html

