11月4日,贵州省发改委发布《贵州省增量新能源项目可持续发展机制竞价实施细则(试行)(征求意见稿)》《贵州省新能源可持续发展价格结算机制实施细则(试行)(征求意见稿)》,就两个文件公开征求意见。根据文件:
一、存量项目
1)机制电量
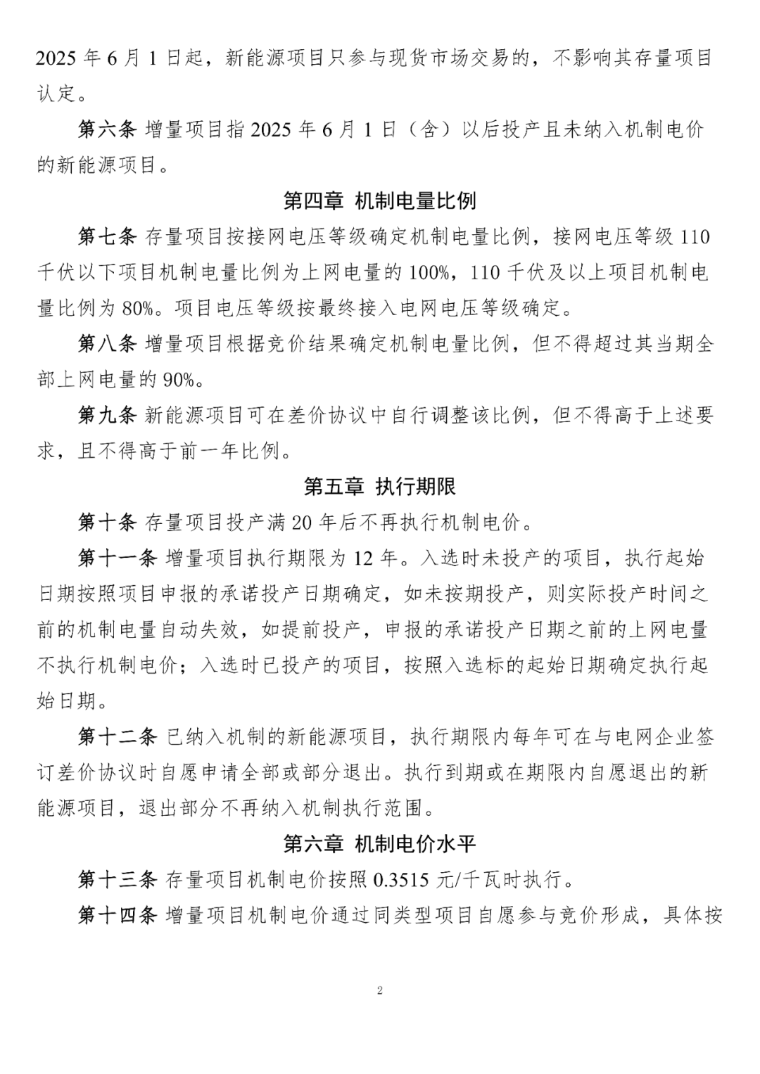
按接网电压等级确定机制电量比例,
接网电压等级110千伏以下项目:机制电量比例为上网电量的100%,
110千伏及以上项目:机制电量比例为80%。
2)机制电价
存量项目机制电价按照0.3515元/千瓦时执行。
3)执行年限
存量项目投产满20年后不再执行机制电价
二、增量项目
按照风电、光伏发电两种类型开展竞价。竞价规模按不同类型电源装机容量占比进行分配。竞价申报充足率不低于120%。
1)机制电量
根据竞价结果确定机制电量比例,但不得超过其当期全部上网电量的90%。
竞价周期内已成交的中长期交易电量、绿电电量,相应调减竞价申报比例上限。
2)机制电价
增量项目机制电价通过同类型项目自愿参与竞价形成。
机制电价申报上下限按照《贵州省深化新能源上网电价市场化改革实施方案(试行)》或省级价格主管部门发布的最新通知为准。
贵州省增量新能源项目机制电价竞价上下限分别为:风电:0.19~0.3515元/度;光伏:0.25~0.3515元/度。具体如下表所示。

现货市场运行期间,作为价格接受者的新能源项目,具备分时计量条件的,采用所在节点分时电价开展结算;不具备分时计量条件的,按照不同电源类型(风电、光伏)典型曲线拟合形成分时电量,采用所在节点分时电价开展结算。
3)执行年限
增量项目执行期限为12年。
文件原文如下

关于公开征求《贵州省增量新能源项目可持续发展机制竞价实施细则(试行)》《贵州省新能源可持续发展价格结算机制实施细则(试行)》意见的公告
为加快构建新型电力系统、健全绿色低碳发展机制,充分发挥市场在资源配置中的决定性作用,促进新能源高质量发展,根据《国家发展改革委 国家能源局关于深化新能源上网电价市场化改革促进新能源高质量发展的通知》(发改价格〔2025〕136号)、《贵州省关于深化新能源上网电价市场化改革实施方案(试行)》,我委研究起草了《贵州省增量新能源项目可持续发展机制竞价实施细则(试行)(征求意见稿)》《贵州省新能源可持续发展价格结算机制实施细则(试行)(征求意见稿)》,现面向社会公开征求意见。
此次公开征求意见的时间为2025年11月4日至17日。公众可通过以下途径和方式提出反馈意见:
1.登录贵州省发展改革委门户网站(https://fgw.guizhou.gov.cn/),进入“意见征集”专栏,提出意见建议。
2.将反馈意见表发送至电子邮箱:jiageguanlichu@163.com。
感谢您的支持和参与!
附件:1.贵州省增量新能源项目可持续发展机制竞价实施细则(试行)(征求意见稿)
2.贵州省新能源可持续发展价格结算机制实施细则(试行)(征求意见稿)
3.反馈意见表
贵州省发展和改革委员会
2025年11月4日
部分附件内容如下

















索比光伏网 https://news.solarbe.com/202511/06/50011963.html

