由于光伏玻璃市场短期内未有回暖迹象,海南发展(002163.SZ)决定关停剩余2条深加工生产线,于2025年9月底实行全面停产。
10月8日,海南发展发布公告称,2025年7月,为降低运营成本,避免继续生产造成更大规模的亏损和资金投入,公司控股子公司海控三鑫(蚌埠)新能源材料有限公司(以下简称“海控三鑫”)对550吨窑炉及5条深加工生产线进行停窑减产。
公告称,关闭前述窑炉和生产线后,为继续与重点客户合作,海控三鑫保持2条深加工生产线进行生产。然而,受光伏行业市场竞争加剧影响,光伏玻璃产品价格大幅下跌,海控三鑫近三年持续处于亏损状态,且短时间内难以扭亏。
为降低公司运营成本,避免继续生产造成更大规模的亏损和资金投入,海控三鑫原片生产线已停产,深加工产品依赖外购原片,成本高企,持续经营已不具备经济性。
经审慎研究,海控三鑫决定关停剩余2 条深加工生产线,即于2025 年 9 月底实施全面停产。全面停产后,海控三鑫将依法依规完成剩余员工安置,保留必要的留守人员。
此外,根据海南发展的发展规划,为实现及时止损目的,拟申请对海控三鑫进行破产清算。
海南发展表示,破产清算将有利于减轻公司的经营负担;鉴于海控三鑫营业收入、资产体量占比较低,本次全面停产事项,不会对公司现有主营业务正常开展造成影响,不会触及《深圳证券交易所股票上市规则(2025年修订)》9.3.1规定的股票交易被实施退市风险警示的情形。



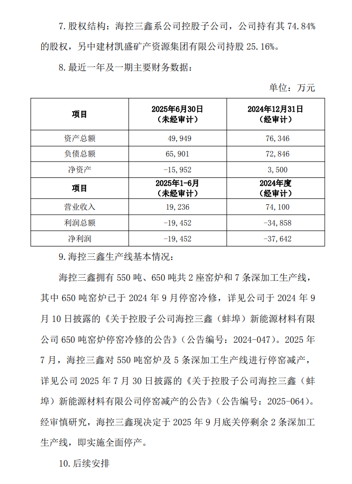
索比光伏网 https://news.solarbe.com/202510/11/50009945.html

