8月5日,云南省能源局发布关于公开征求《云南省虚拟电厂建设管理办法(试行)(征求意见稿)》意见的通知。其中提到,鼓励能源企业、售电公司、负荷聚合商、电力用户等市场主体积极投资虚拟电厂,大力支持民营企业参与虚拟电厂投资开发与运营管理,共同推动技术及模式创新。
《办法》从职责分工、建设与接入管理、运行管理、评价与退出管理、信息披露等方面规范虚拟电厂的全过程管理要点。
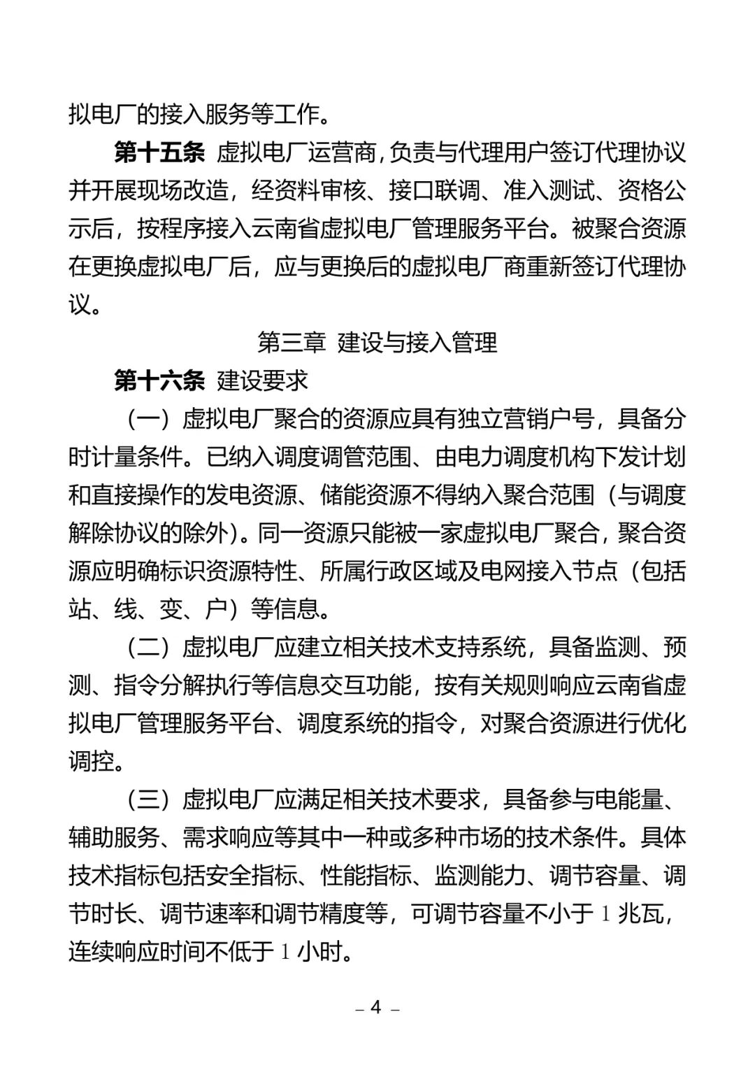
在建设要求方面,提出:
(一)虚拟电厂聚合的资源应具有独立营销户号,具备分时计量条件。已纳入调度调管范围、由电力调度机构下发计划和直接操作的发电资源、储能资源不得纳入聚合范围(与调度解除协议的除外)。同一资源只能被一家虚拟电厂聚合,聚合资源应明确标识资源特性、所属行政区域及电网接入节点(包括站、线、变、户)等信息。
(二)虚拟电厂应建立相关技术支持系统,具备监测、预测、指令分解执行等信息交互功能,按有关规则响应云南省虚拟电厂管理服务平台、调度系统的指令,对聚合资源进行优化调控。
(三)虚拟电厂应满足相关技术要求,具备参与电能量、辅助服务、需求响应等其中一种或多种市场的技术条件。具体技术指标包括安全指标、性能指标、监测能力、调节容量、调节时长、调节速率和调节精度等,可调节容量不小于1兆瓦,连续响应时间不低于1小时。
(四)虚拟电厂应通过信息系统安全测评机构的网络安全检测,并向云南省虚拟电厂管理中心提交安全等级测评报告。安全保护定级二级及以上的,应同步提交信息系统安全等级保护备案表。虚拟电厂与云南省虚拟电厂管理服务平台、调度系统的交互过程,应满足相应系统的网络安全防护要求。纳入涉网安全管理范围的虚拟电厂,要接受电力调度机构统一调度,执行涉网安全管理规章制度。
在运行管理方面,提出:
虚拟电厂须加强对所聚合资源的动态监测与全流程管理,确保资源数据的真实性、准确性和时效性。虚拟电厂应通过规范的系统接口与云南省虚拟电厂管理服务平台实现信息实时共享,信息交互频次不得低于每15分钟一次。
虚拟电厂参与电力中长期和现货市场结算以电网企业计量装置数据为结算依据,计量装置数据采样速率应满足相应市场要求。参与辅助服务、需求响应市场时,应按照辅助服务和需求响应市场数据采集要求计量和结算。
在评价与退出管理方面,提出:
云南省虚拟电厂管理中心会同昆明电力交易中心、云南电力调度中心每年一季度对上一年度全省虚拟电厂运行情况进行评价,评价结果报送云南省发展和改革委员会、云南省能源局、国家能源局云南监管办公室,抄报昆明电力交易中心、云南电力调度控制中心。评价内容主要包括:
(一)响应能力。包括参与系统运行调节的次数、时长、容量、速率、误差等。
(二)服务质量。指虚拟电厂运营商对聚合资源的服务情况,包括指令传达时效、故障处理效率、政策规则落实等。
(三)安全水平。包括系统网络安全性、数据传输与存储的保密性、聚合资源接入合规性、运营团队操作规范性、应急预案的完备性等。
(四)履约情况。包括在各类电力市场交易执行情况、费用结算情况、履约保函或保证金缴纳情况等。
文件见下:











索比光伏网 https://news.solarbe.com/202508/11/50005880.html

