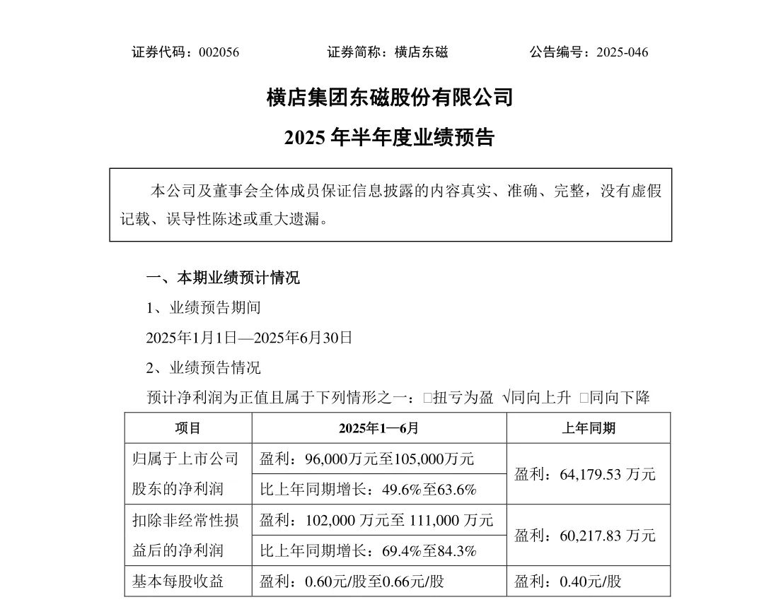
7月14日晚间,横店东磁(002056.SZ)发布2025年上半年业绩预告,预计实现归母净利润9.6亿元至10.5亿元,同比增长49.6%至63.6%;扣非后净利润达10.2亿元至11.1亿元,同比激增69.4%至84.3%。

磁材业务:龙头地位加固,数智化赋能提效
作为全球铁氧体磁性材料龙头,横店东磁上半年市占率进一步提升。通过横向拓展软磁、塑磁等新材料领域,纵向延伸至电感、无线充电模组等器件环节,形成“材料+器件”的一体化解决方案。例如,其高导磁粉芯产品已批量供货新能源汽车OBC(车载充电机)头部客户,单季度出货量突破2000万只。
内部管理层面,推进“数智东磁”战略,通过AI排产系统、5G全连接工厂等数字化工具,使人均产出同比提升18%,单位制造成本下降12%。国金证券分析指出,磁材业务毛利率较去年同期提高3.2个百分点至35.6%,成为盈利增长的核心引擎。
光伏产业:海外产能满产,差异化策略突围
在全球光伏装机需求持续增长的背景下,横店东磁的国际化战略进入收获期。公司越南、印度等海外基地凭借“本地化制造+中国技术”模式,有效规避贸易壁垒,上半年产能利用率维持100%,出货量同比增长75%。其中,N型TOPCon电池量产转换效率突破26.5%,组件平均功率达630W,技术指标跻身行业第一梯队。
差异化竞争策略同样奏效。横店东磁聚焦欧洲、日韩等高毛利市场,通过提供“光伏+储能”系统解决方案,客户黏性显著增强。国内市场则依托分布式光伏整县推进政策,与国家电投、华能等央企建立战略合作,上半年分布式项目签约量同比增长200%。
锂电业务:小动力市场突围,稼动率领跑行业
在锂电产业深度洗牌期,横店东磁选择“小而美”的差异化路线,聚焦电动工具、智能家居等细分领域。公司新一代18650-3.5Ah高能量密度电芯实现量产,循环寿命超1500次,成功进入TTI、博世等国际供应链。报告期内,锂电板块营收同比增长55%,毛利率稳定在22%以上,成为公司第三大利润增长点。
中信建投新能源团队认为,横店东磁的“磁材+光伏”双主业结构有效平滑了行业周期风险,而海外产能的前瞻布局使其在贸易摩擦中占据主动。据悉,公司计划2025年下半年在马来西亚投建2GW高效电池项目,进一步扩大东南亚市场份额。
截至7月14日收盘,横店东磁股价报18.98元/股,年内累计上涨34%,动态市盈率(TTM)约18倍。市场普遍预期,随着下半年光伏装机旺季来临及锂电新产能释放,公司全年净利润有望突破20亿元,创历史新高。
扫码获取更多信息

索比光伏网 https://news.solarbe.com/202507/16/50003971.html

