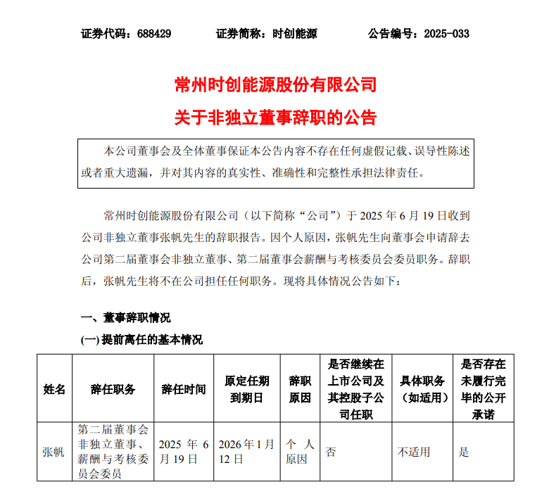
6月20日,常州时创能源股份有限公司发布关于非独立董事辞职的公告。
因个人原因,张帆先生向董事会申请辞去公司第二届董事会非独立董事、第二届董事会薪酬与考核委员会委员职务。辞职后,张帆先生将不在公司担任任何职务。
据悉,截至本公告披露之日,张帆本人持有 32,440,032 股公司股票,占目前公司总股本的比例为 8.11%。

索比光伏网 https://news.solarbe.com/202506/20/50003202.html
6月20日,常州时创能源股份有限公司发布关于非独立董事辞职的公告。
因个人原因,张帆先生向董事会申请辞去公司第二届董事会非独立董事、第二届董事会薪酬与考核委员会委员职务。辞职后,张帆先生将不在公司担任任何职务。
据悉,截至本公告披露之日,张帆本人持有 32,440,032 股公司股票,占目前公司总股本的比例为 8.11%。

索比光伏网 https://news.solarbe.com/202506/20/50003202.html
本站标注"来源:碳索光伏网"或"索比咨询"的作品,均属www.solarbe.com合法享有版权或已获授权的内容。未经书面许可,任何单位或个人不得以转载、复制、传播等方式使用。
经授权使用者,须严格在授权范围内使用,并在显著位置标注来源,不得修改内容。违规者将依据《著作权法》追究法律责任,本站保留进一步追偿权利。






