4月23日,上海发改委关于印发《上海市2025年碳达峰碳中和及节能减排重点工作安排》的通知。提出推动风光等可再生能源多元发展,全市光伏装机规模突破500万千瓦,金山一期海上风电力争建成并网。可再生能源电力占比持续提升,绿电交易规模力争超过70亿千瓦时。推进绿色燃料产能建设,前瞻谋划绿色燃料重大工程。
并对重点企业煤炭控制目标突出明确要求:

原文如下:
各区人民政府,市政府各委、办、局:
经市政府同意,现将《上海市2025年碳达峰碳中和及节能减排重点工作安排》印发给你们,请结合实际认真落实。
上海市发展和改革委员会
2025年4月22日
上海市2025年碳达峰碳中和及节能减排重点工作安排
2025年是“十四五”规划收官之年,本市要坚持以习近平新时代中国特色社会主义思想为指导,全面贯彻党的二十大和二十届三中全会精神,深入贯彻习近平经济思想和习近平生态文明思想,抓实抓细各项工作,为“十四五”收好尾、“十五五”开好头。结合本市实际,现将2025年碳达峰碳中和及节能减排重点工作安排如下:
一、全面完成“十四五”规划目标
完成全市“十四五”能耗双控目标,各区、各行业、各重点区域夯实目标分解和推进机制,单位GDP能耗下降率按照完成“十四五”规划总目标设置年度目标。努力推进全市碳排放强度下降。主要污染物氮氧化物、挥发性有机物、化学需氧量和氨氮工程减排量完成国家下达目标。持续控制煤炭消费总量。
二、不断完善碳达峰碳中和综合管理体系
持续开展节能目标管理,科学确定和分解市、区两级节能目标。研究制定“十五五”碳排放双控考核办法。开展“十五五”上海市节能降碳和循环经济发展规划研究。推动15个绿色低碳转型重点应用场景布局落地。推动绿色低碳供应链建设,建立完善产品碳足迹背景数据库,开展重点产品碳标识认证试点。落实绿证与能耗双控政策衔接,结合绿色低碳供应链建设、重点用能单位管理、节能审查等工作,推动重点单位购买绿证。
三、加快推进能源绿色低碳转型
加快引入市外绿电资源,力争蒙电入沪核准并开工,启动首批深远海风电示范项目建设。推动风光等可再生能源多元发展,全市光伏装机规模突破500万千瓦,金山一期海上风电力争建成并网。可再生能源电力占比持续提升,绿电交易规模力争超过70亿千瓦时。推进绿色燃料产能建设,前瞻谋划绿色燃料重大工程。
四、持续推动节能降碳增效
进一步完善两高项目联合评审机制,做好源头管控,当所属区或所属领域未完成能耗双控目标进度时,单位产值能耗超过全市工业平均水平的新建两高项目,实施缓批限批,暂停节能审查批复。加紧制定出台重点单位节能降碳管理办法,持续推进能效诊断工作。
五、深入推进工业通信业领域碳达峰
加快吴泾等重点区域整体转型,推动漕泾综合能源二期等重大项目建设,推动化工产业集聚。实施落后产能调整项目450项。加快布局和培育绿色低碳新赛道产业发展,推动新型储能、绿色燃料等产业高质量发展。加快数字赋能,推进年综合能耗2000吨标准煤以上用能企业能源管理中心建设。落实“百一”行动计划,推进100家重点用能单位完成能源审计。
六、系统推进城乡建设领域碳达峰
推进城乡建设领域碳达峰2025年阶段性任务落地。推动全部民用建筑落实75%的节能设计要求,推进重点区域新建民用建筑全部执行超低能耗建筑及以上标准。持续推进既有建筑节能改造,完成600万平方米以上。持续推进节约型机关、绿色商场、绿色餐厅、“无废城市细胞”等建设。
七、加速推动交通领域绿色低碳转型
加快完善低碳综合运输结构,至2025年底海铁联运量超过100万TEU,完善轨道交通、市域铁路站点公交配套服务,持续开展慢行交通出行品质项目。加速推进城市公共领域、非道路移动机械清洁能源或新能源转型。推动航空、航运领域绿色燃料应用。完善充(换)电设施网络,加大港口岸电建设和使用推广,加大交通枢纽站场可再生能源利用。
八、大力发展循环经济
持续加力扩围推进“两新”工作,扩大消费以旧换新补贴品类范围。深入推进塑料污染治理、粮食节约和反食品浪费、快递包装绿色转型等工作。加快推进湿垃圾集中资源化处置设施建设、生活垃圾分类设施设备改造提升。推进建筑废弃混凝土资源化利用,拓展建筑垃圾资源化利用建材产品应用场景。持续推广资源回收企业向自然人报废产品出售者“反向开票”做法。
九、充分发挥科技创新核心支撑作用
深化本市未来能源和前沿颠覆性降碳技术战略研究,制定绿色燃料、可控核聚变等重点领域前沿技术创新与未来产业培育的工作方案。实施绿色低碳科技创新攻关行动,落实一批未来能源前沿颠覆性技术攻关项目。培育一批节能低碳和新能源研究机构。定期征集和筛选绿色低碳先进技术和绿色低碳先进技术示范工程。
十、不断提升碳汇能力
完成“千园工程”建设,全年新增城乡公园120座,新建改建口袋公园60座,新建绿地1000公顷。持续推进造林工作,新建60个开放休闲林地。完成全市互花米草治理,巩固互花米草治理成效。
十一、积极倡导绿色低碳全民参与
组织好全国生态日、全国节能宣传周、全国低碳日、“六五”环境日主题宣传活动。持续开展能效领跑者、绿色低碳出行月活动。举办2025年上海国际碳中和技术、产品和成果博览会。
十二、大力实施绿色低碳区域行动
组织黄浦区积极开展国家碳达峰试点。支持崇明推进落实《崇明世界级生态岛碳中和示范区建设实施方案》。支持宝山区打造以宝武(上海)碳中和产业园为主的绿色低碳供应链核心功能区。持续推进碳达峰碳中和试点示范建设。
十三、持续巩固主要污染物减排成效
实施建设项目主要污染物排放总量指标等量或减量替代。严格实行环境影响评价制度,贯彻全面实行排污许可制要求。持续开展燃煤发电机组环保排序。加快构建本市排污权市场化交易机制,协同推进长三角跨区域排污权交易。
十四、加力实施污染物减排重点工程
实施国四柴油车淘汰更新补贴、郊环内限行,推动车辆淘汰。研究推进剩余燃油锅炉炉窑的清洁能源替代工作。持续推广包装印刷行业使用低VOCs含量原辅材料。建成一批污水处理工程,新增污水处理能力78.9万立方米/日。
十五、建立健全节能减排政策机制
开展《碳排放智慧监管系统管理办法》《民用建筑可再生能源核算标准》等文件、标准修订。制定固体废物综合治理和近零填埋工作方案。延续实施绿色智能家电消费补贴、燃油车以旧换新补贴、新能源汽车置换补贴政策。研究制订《碳达峰碳中和专项资金扶持办法》,修订建筑节能支持政策。完善差别电价机制。加快构建完善绿色金融工作体系。持续稳定运行好全国碳排放权交易系统,深化上海碳市场改革,扩大碳普惠减排场景和减排项目覆盖范围。
十六、深化强化责任落实和监督执法
推进各区将各项目标责任进一步分解,落实主体责任。完善主要大气污染物排放实时总量测算和评估预警体系建设。完善能源和碳排放统计制度和指标体系。推动组建市级层面监察队伍,加强节能降碳执法检查。
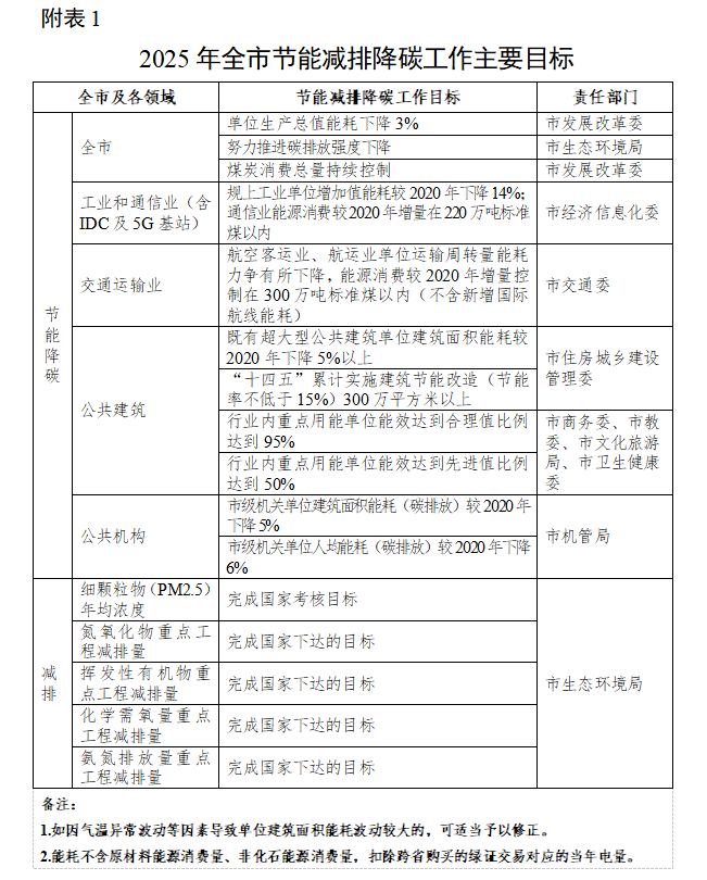
附表:1. 2025年全市节能减排降碳工作主要目标
2. 2025年各区节能目标
3. 2025年重点企业煤炭控制目标
4. 2025年碳达峰碳中和及节能减排重点工作任务和分工表
相关附件








索比光伏网 https://news.solarbe.com/202504/24/388474.html








