2024年度北京市科学技术奖项目奖评审委员会评审结果公示通知
根据《北京市科学技术奖励办法》及《北京市科学技术奖励办法实施细则》有关规定,现对2024年度北京市科学技术奖项目奖评审委员会评审结果进行公示,并将有关事项通知如下:
一、自公示之日起10个自然日内,任何单位或者个人对项目奖公示项目的真实性、创新性、先进性、应用情况、知识产权权属,候选人、候选单位贡献持有异议的,可填写《北京市科学技术奖异议申请表》,书面向北京市科学技术奖励工作办公室(以下简称“市奖励办”)提出异议,写明异议内容、异议理由,并提供必要的支撑材料。
二、以单位名义提出的异议,须写明单位名称、联系人、联系电话和详细地址,并加盖单位公章;以个人名义提出的异议,须签署真实姓名,并提供身份证明(有效期内的身份证、护照等复印件)、有效联系方式。
三、市奖励办按照《北京市科学技术奖励办法》及《北京市科学技术奖励办法实施细则》有关要求,对符合异议范围和受理条件的异议予以受理,并对异议人身份予以保密。
四、异议材料请以纸质件送达,送达截止时间为2025年3月30日17时。凡匿名、冒名、逾期提出的异议不予受理。
五、报送地址为北京市通州区宏安街9号院1号楼北京市科学技术奖励工作办公室,邮编101117。联系电话010-55572353。
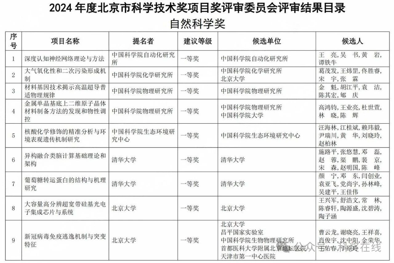
附件:1.2024年度北京市科学技术奖项目奖评审委员会评审结果目录
2.北京市科学技术奖异议申请表
北京市科学技术委员会、中关村科技园区管理委员会
2025年3月21日


索比光伏网 https://news.solarbe.com/202503/24/387467.html

