为进一步加强电力市场准入监管,依据《电力供应与使用条例》、《电力监管条例》、《承装(修、试)电力设施许可证管理办法》等法规,2015年6月至12月,国家能源局在全国范围内开展了110kV及以上在建电网工程执行承装(修、试)电力设施许可制度情况专项监管工作,重点针对电网企业以及电力工程施工企业是否落实承装(修、试)电力设施许可管理制度、工程建设过程中是否存在转包或违法分包等问题开展监管工作。同时,重点针对在建电网工程市场向各类承装(修、试)电力设施企业公平开放的情况开展了调查分析。
《报告》分为专项监管工作开展情况、专项监管中发现的主要问题、市场开放度调查情况及监管意见四个部分,重点内容主要包括:(一)对于在本次专项监管工作中发现的电网及承装(修、试)电力设施企业违反许可管理制度的九类主要问题集中进行重点披露,并在《报告》附表中对相关问题企业予以曝光;(二)针对在建电网工程项目市场公平开放程度整体情况,在专项监管报告中单独进行了分析评价,并将全国29个省(区、市)电网企业关联施工单位中标统计情况以附表形式予以披露,以进一步突出此项监管工作内容的重要性;从总体情况来看,国家电网公司经营区域内的24个省(区、市)在建电网工程项目,电网企业所属或与其具有关联性的承装(修、试)企业(以下简称“关联企业”)整体中标率约为92.4%;南方电网公司经营区域内的5个省(区)在建电网工程项目,关联企业整体中标率约为67.7%;内蒙古电力公司负责经营的内蒙古(西部)地区,在建电网工程项目关联企业整体中标率约为39%。电网企业系统外的承装(修、试)企业整体中标率相对较低,而其中绝大部分参与投标的系统外民营承装(修、试)企业很难在工程发包环节中标;(三)针对本次专项监管工作中发现的问题,对电网及承装(修、试)电力设施企业提出了明确的监管要求,在电网施工活动中将各项许可管理制度进一步落实到位。
下一步,国家能源局派出机构将依法依规对相关问题企业采取通报批评、责令整改、行政处罚等监管闭环措施;对于无证及伪造许可证施工企业还将被列入“黑名单”,禁止从事承装(修、试)电力设施活动。
附件
2015年110kV及以上在建电网工程
执行承装(修、试)电力设施许可制度情况专项监管报告
为进一步加强电力市场准入监管,规范电力市场秩序,依据《电力供应与使用条例》、《电力监管条例》、《承装(修、试)电力设施许可证管理办法》等法规以及国家能源局总体工作部署,2015年6月至11月,国家能源局在全国范围内开展了110kV及以上在建电网工程执行承装(修、试)电力设施许可制度情况专项监管工作(以下简称“专项监管工作)。根据专项监管情况,形成本报告。
一、专项监管工作开展情况
2015年6月,国家能源局印发了《国家能源局关于印发2015年燃煤发电机组执行电力业务许可制度情况等两项专项监管工作方案的通知》(国能资质〔2015〕215号),部署启动专项监管工作,主要监管内容包括电网企业以及电力工程施工企业是否落实承装(修、试)电力设施许可管理制度,以及施工过程中是否存在转包或违法分包等问题,并将在建电网工程市场向各类承装(修、试)电力设施企业公平开放的情况列入本次专项监管重点工作。
为进一步确保专项监管工作取得实效,国家能源局电力业务资质管理中心于2015年7月以国家能源局综合司文向各派出机构印发了《国家能源局综合司关于做好2015年110kV及以上在建电网工程执行承装(修、试)电力设施许可制度情况专项监管有关工作事项的通知》(国能综资质〔2015〕370号),对专项监管工作有关重点事项提出了具体要求。
经统计,本次专项监管工作共涉及全国110kV及以上在建电网工程项目约3590个,相关电网企业以及参建承装(修、试)电力设施企业(以下简称“承装(修、试)企业”)约723家。国家能源局各派出机构(以下简称“监管机构”)对其中约566个在建工程项目进行了现场检查,抽查率达到了约15.9%,其中发现存在问题的工程项目181个,约占抽查在建工程项目数的32%。大部分受检企业在检查过程中能够按照监管机构的要求认真开展自查自纠工作,及时报送相关材料,如实汇报执行许可管理制度的情况,并积极配合监管机构开展现场检查相关工作。
二、专项监管中发现的主要问题
从本次专项监管工作总体情况来看,随着承装(修、试)电力设施许可管理制度常态化监管的持续深入开展,多数电网企业及承装(修、试)企业能够落实许可管理制度有关要求,但仍发现部分企业或个人存在违反有关许可管理制度的行为,主要包括:
(一)电网企业存在的问题
1.少数电网企业未按要求进行工程项目备案
国网湖北省电力公司、国网福建省电力公司经济技术研究院等企业(单位)未按规定要求,将依法取得审批或核准的电网建设工程项目向当地监管机构备案。
专栏 1
电网企业未进行工程项目备案
■襄阳卧龙500kV变电站工程、樊城-白河Ⅰ、Ⅱ回π进卧龙变电站500kV线路工程等3项湖北省550kV在建电网工程项目,其业主单位国网湖北省电力公司未按规定向国家能源局华中监管局进行工程备案。
■以国网福建省电力公司经济技术研究院为业主单位的500kV漳南(东林)变电站工程、500kV漳州东林输电线路工程;以国网福建省电力公司福州供电公司为业主单位的220kV洋中变二期扩建工程;以国网福建省电力公司南平供电公司为业主单位的110kV信义光伏电站-岩下线路工程等7项福建省在建电网工程项目,未按规定向国家能源局福建监管办进行工程备案。
2.少数电网工程在招投标环节存在许可证审查把关不严问题
监管机构在现场检查过程中发现少数电网工程项目在招投标环节,对投标施工企业持有的承装(修、试)电力设施许可证审查把关不严。
专栏 2
电网工程在招投标环节存在资质审查把关不严问题
■国网江西省电力公司所属电力物资公司作为江西省在建电网工程项目招标代理机构,对投标施工企业许可资质审查不严格,致使南昌通源实业总公司使用已过有效期的许可证中标江西凤凰山220kV变电站110kV配套送出工程。
(二)承装(修、试)企业存在的问题
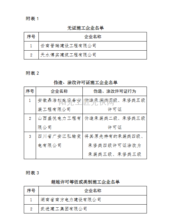
1.少数施工企业无证从事承装(修、试)电力设施活动
云南晋瑞建设工程有限公司等 2家施工企业(名单见附表1)未取得许可证,违规从事承装(修、试)电力设施活动。
专栏 3
无证从事承装(修、试)电力设施活动
■云南晋瑞建设工程有限公司未取得承装(修、试)电力设施许可证,在云南±500kV富宁换流站工程中以劳务分包的名义实际承担了电气一次设备安装工作。
■天水博实建筑工程有限公司未取得承装(修、试)电力设施许可证,在甘肃110kV兰渝电气化铁路供电工程(陇南段)阶州送变电工程项目中承揽了全站照明接地电气施工安装工作。
2.个别施工企业伪造、涂改许可证从事承装(修、试)电力设施活动
本次专项监管中发现安徽鼎浩机电设备安装工程有限公司等3家施工企业(名单见附表2)伪造、涂改承装(修、试)电力设施许可证承揽工程。
专栏 4
个别施工企业伪造、涂改承装(修、试)电力设施许可证
■安徽鼎浩机电设备安装工程有限公司伪造承装(修、试)电力设施许可证(承装类五级、承修类五级),承揽了220kV国蒋2723线路隐患点改造项目等工程。
■监管机构在检查山西省忻州市电力建设公司合格分包商备案资料过程中发现,山西盛悦电力工程有限公司在备案中显示其持有承装类二级、承修类三级承装(修、试)电力设施许可证。后经核实,该企业未申领过承装(修、试)电力设施许可证,系伪造许可资质。
■四川省广安江泓输变电有限公司将其原持有的承装类四级、承修类四级许可证资质等级涂改为承装类三级、承修类三级,以此承揽220kV茂道吐-额莫勒66kV开关站组塔架线工程。
3.少数承装(修、试)企业超越许可范围承揽工程
湖南省南方电力建设有限公司等4家承装(修、试)企业(名单见附表3)超越许可证等级或类别承揽工程。
专栏5
承装(修、试)企业超越许可证等级或类别承揽工程
■湖南省南方电力建设有限公司(承装类二级、承修类二级)不具备承试类资质,其于2015年4月从事了广东省220kV韶关电厂“上大压小”接入系统工程(韶关段)保护调试等试验活动。
■常州万源电力建设有限公司(承装类四级、承修类四级、承试类四级)不具备从事35kV以上电压等级承装(修、试)电力设施活动资质条件,实际从事了江苏恒立液压有限公司110kV变电所进线工程项目电缆敷设活动;武进建工集团有限公司(承装类五级)不具备从事10kV以上电压等级承装(修、试)电力设施活动资质条件,实际从事了220kV卞墅变110kV富德间隔扩建工程电缆敷设活动。
■甘肃凯盛电力工程有限公司(承装类四级、承修类四级、承试类四级)不具备从事35kV以上电压等级承装(修、试)电力设施活动资质条件,其从事了110 千伏兰渝电气化铁路供电工程(陇南段)哈达铺牵引变、桔柑牵引变供电工程项目施工活动。
4.少数承装(修、试)企业涉嫌出租出借许可证承揽工程
四川省华蓥市南方送变电有限公司等少数承装(修、试)企业向其他企业(组织)、个人出租、出借许可证(名单见附表4)承揽工程。
专栏 6
承装(修、试)企业涉嫌出租、出借许可证
■四川省华蓥市南方送变电有限公司与巨某某签订内部承包合同,授权其与山西送变电工程公司联系送变电线路工程施工分包业务。根据该合同,四川省华蓥市南方送变电有限公司向巨某某提供承接工程所需许可资质等相关法律要件,巨某某则向该公司缴纳管理费。四川省华蓥市南方送变电有限公司此行为涉嫌出租、出借许可证。
■湘潭水利电力开发有限公司将其资质出借给王某某,从事220kV锦苏、复奉线杆塔架线等工程;湖南湘江电力建设集团有限公司将其资质出借给许某某,从事220kV漆望、蒙楚线杆塔架线等工程。相关施工人员均由王某某、许某某自聘,设备由其二人自购,工程项目款由其二人自收自支,每年按固定金额或工程款一定比例向上述两家企业缴纳管理费。湘潭水利电力开发有限公司、湖南湘江电力建设集团有限公司涉嫌出租、出借许可证。
■四川省岳池县石垭建安总公司以签订授权委托书的形式,由其送变电工程七处项目经理承接了云南110kV七0七变电站至石鼓坡变电站送变电线路工程。送变电工程七处仅有6人与总公司签订劳动合同,其余人员均系临时用工,施工高峰期现场总计有100多人参与杆塔组立、放紧线作业。业主方将合同款支付至四川省岳池县石垭建安总公司银行基本户,总公司扣留款项的1%~3%后,将其余款项转付至送变电工程七处账户。四川省岳池县石垭建安总公司在上述项目中收取管理费,涉嫌出租、出借许可证。
5.部分承装(修、试)企业在分包环节存在违规行为
福建省送变电工程有限公司、湖州新伦送变电工程有限公司等6家承装(修、试)企业(名单见附表5)在施工分包环节存在违反许可监督管理制度的违规行为。
专栏 7
承装(修、试)企业以劳务分包名义实施主体工程专业分包
■湖州新伦送变电工程有限公司将“110KV温塘变二期扩建工程”电气安装业务劳务分包给安徽国通电力建设有限公司。在劳务分包招标文件中明确“不包括甲供材料、设备采购、生产准备中的工器具、生产职工培训等”。但在投标文件技术评分表的“施工主要机械安排”栏目中,对投标单位拟配备的施工及试验设备进行了评分,且中标劳务分包单位提供的投标预算报价中包括了材料费及机械使用费。
■福建省送变电工程有限公司将其承揽的220kV南源-武夷山东牵引变线路工程劳务分包给湖南湘江电力建设集团有限公司,但其签订的劳务分包合同内附施工安全协议,且合同中规定的部分乙方责任内容已超过劳务分包作业范畴。
■湖南岳阳湘岳电力建设有限公司分包给湖南华邦建设有限公司的“石伏山-君山110KV线路工程施工劳务分包合同(二标段)”中,“工程量清单报价单”所列各项均显示为组塔、架线等相关主体工程施工项目内容,且详细列明了各主体施工项目的费用组成。
专栏 8
承装(修、试)企业涉嫌将施工项目违规分包给单位或个人
■通辽市光远电力安装有限责任公司将其承揽的66kV沙日花输变电工程、66kV幸福输变电工程、66kV平安输变电工程和通辽库伦先进66kv输变电工程主体施工项目分包给开鲁光泰电力有限公司等企业;黑龙江省送变电工程公司将其承揽的吉林通榆风电场500kV送出工程包9(姜家~敖力布告公社大友村)工程、华能伊春热电厂-伊春变220kV线路工程的主体施工项目分包河南金信电力集团有限公司等企业。
■云南银塔电力建设有限公司承接的220kV锦屏(丘北)输变电工程变电部分,现场具体施工由阮某某负责组织实施,施工人员均未签署用工协议,也未能提供用工合同,不能证明其属于云南银塔电力建设有限公司聘用员工。云南银塔电力建设有限公司涉嫌将该项工程主体施工项目违规分包给个人。
6.部分承装(修、试)企业未认真执行跨区作业报告制度
根据《承装(修、试)电力设施许可证管理办法》有关规定,承装(修、试)企业应向施工项目所在地的监管机构进行跨区作业报告。但在本次专项监管中,发现江西省送变电建设公司、吉林省送变电工程公司、上海电力建设有限责任公司等29家承装(修、试)企业(名单见附表6)未按规定做好此项工作。
专栏 9
部分承装(修、试)企业未进行跨区作业报告
■江西省送变电建设公司、吉林省送变电工程公司、河南省盛发电力工程有限公司等承装(修、试)企业在福建省从事电力施工活动,未按规定向施工所在地监管机构进行跨区作业报告。
■河北省电力建设第二工程公司、广西恒都输变电工程有限公司、上海电力建设有限责任公司、广西兆泰送变电工程集团有限公司等承装(修、试)企业在云南省从事电力施工活动,未按规定向施工所在地监管机构进行跨区作业报告。
7.个别施工企业持过期许可证从事承装(修、试)电力设施活动
专栏 10
个别施工企业持过期许可证从事承装(修、试)电力设施活动
■承德市兴平电力承装有限公司持有的承装(修、试)电力设施许可证截止有效期为2015年7月26日。该企业在签订两项线路工程劳务分包协议时许可证有效,但未按规定时间申请办理许可证有效期延续,且在许可证失效后仍在施工。
■重庆鼎兴电力工程有限公司持有的承装(修、试)电力设施许可证截止有效期为2014年6月17日。该企业直至2014年8月28日才提交延期申请材料,并且在许可证已过有效期的情况下继续承接电力建设工程。
三、市场开放度调查情况
为进一步发挥许可证在规范市场许可准入方面的功效,维护和促进各类市场主体间的公平竞争,本次专项监管工作特别针对在建电网工程项目在招投标环节公平开放情况进行了调查分析。
从本次专项监管工作所覆盖的全国29个省(区、市)总体情况来看,国家电网公司经营区域内的24个省(区、市)在建电网工程项目,电网企业所属或与其具有关联性的承装(修、试)企业(以下简称“关联企业”)整体中标率约为92.4%(具体数据详见附表7);南方电网公司经营区域内的5个省(区)在建电网工程项目,关联企业整体中标率约为67.7%(具体数据详见附表8)。内蒙古电力公司负责经营的内蒙古(西部)地区,在建电网工程项目关联企业整体中标率约为39%。
从各电压等级在建电网工程项目中标情况来看,2015年110kV及以上在建电网工程项目关联企业整体中标率超过了85%。其中,500(含330)kV及以上电压等级在建电网工程项目几乎全部由关联企业承揽,其整体中标率达到93%左右;220kV及以下电压等级在建电网工程大部分由项目所在地的关联企业中标,整体中标率接近80%。
综上所述,目前110kV及以上在建电网工程项目在施工发包环节虽已基本面向社会开放,在资质等级、工程业绩、经营水平、施工人员等方面符合招标条件要求的各类所有制形式承装(修、试)企业均可参与投标,但中标单位仍以关联企业为主。电网企业系统外的承装(修、试)企业整体中标率相对较低,而其中绝大部分参与投标的系统外民营承装(修、试)企业很难在工程发包环节中标,普遍以专业或劳务分包的形式参与一线施工活动。
专栏 11
在建电网工程项目由系统关联企业中标比率较高
■山东省2015年在建的110kV及以上在建电网工程共计205项,其中,除潍坊安丘双丰110千伏输变电工程等3个新建项目外,其余在建电网工程的中标建设单位均为关联企业,总体中标率高达98.5%。
■广东电网公司2015年在建的110kV及以上在建电网工程共计233项,其中约85%的项目由其关联施工企业中标;系统外承装(修、试)企业中标工程的数量仅占在建电网工程总量的15%左右。
四、监管意见
(一)对上述各类违反许可管理制度的问题,国家能源局监管机构已根据有关规定对相关问题企业下达了责令整改通知书,要求其限期完成整改工作;对其中需要予以行政处罚的,将按规定程序予以处理;无证以及伪造许可证施工企业将被列入2016年承装(修、试)企业黑名单,禁止其从事承装(修、试)电力设施活动。
(二)电网企业要进一步规范执行承装(修、试)电力设施许可制度。一是在各项工程建设管理制度中严格落实许可管理制度要求,明确将许可证作为承装(修、试)电力设施业务的必要审核条件,并按要求做好新建工程项目的备案工作;二是着重加强对工程分包环节以及分包商队伍的管理,不得允许无证或者超越许可证许可范围的企业或个人承担电网施工建设活动;三是加强对所属施工企业的监督管理,坚决杜绝转包、违法分包等违规行为;四是采取有效措施推进电力工程建设市场的公平开放,进一步打破市场壁垒,保障符合条件的各类市场主体平等参与电网工程建设市场竞争。
(三)承装(修、试)电力设施企业要进一步严格遵守承装(修、试)电力设施许可制度。一是必须依法取得许可证并在许可资质范围内开展经营活动;二是在承揽电力工程活动中,严禁涂改、伪造许可证(含复印件),严禁出租、出借及挂靠、借用许可证违法从事承装(修、试)电力设施活动;三是在日常生产经营活动中自觉接受监管机构的监管,跨区从事承装(修、试)电力设施活动的,应按照规定向工程所在地的监管机构报告;设立从事承装(修、试)业务分公司的,应按要求及时向监管机构备案;四是进一步加强对工程施工现场活动的管理力度,不得以任何形式转包或违法分包工程。
附表1:无证施工企业名单
附表2:伪造、涂改许可证施工企业名单
附表3:超越许可证等级、类别违规施工企业名单
附表4:涉嫌出租、出借许可证企业名单
附表5:涉嫌违规分包企业名单
附表6:未进行跨区作业报告的企业名单
附表7:国家电网公司经营区域在建工程关联企业中标率统计
附表8:南方电网公司经营区域在建工程关联企业中标率统计






索比光伏网 https://news.solarbe.com/201604/14/170904.html

